近日,生態環境部發布《中華人民共和國固體廢物污染環境防治法(修訂草案)(征求意見稿)》,引起廣泛關注。修訂草案除了增設生產者責任延伸制度、垃圾分類制度等,還對具體罰則進行了修訂,多項違法行為罰款提升至100萬元,印刷包裝企業違法成本進一步增大。
特別需要指出的是,本次《固廢法》修訂草案增加了排污許可制度、環境保護稅、環責險等多個方面內容,并重申“洋垃圾”禁止令。此外,修訂草案還新增區域合作條文,統籌建設區域性危險廢物集中處置設施。新法有望在2018年底至2019年初正式出臺。
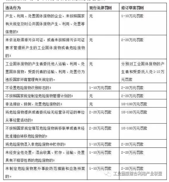
新增多項罰則,最高罰款100萬元
現行《固廢法》自1996年起實施,2004年第一次進行較大幅度修改,而此次則是《固廢法》實施22年間第二次較大幅度修改。據了解,《固廢法》修訂草案共六章102條,其中修改50條(不包括僅修改“環境保護”為“生態環境”的條款),新增14條,刪除4條。
修訂草案強化了生產者的主體責任,強調固體廢物產生者是固體廢物治理的首要責任人。草案還提出“生產者責任延伸制”,將廢棄電器電子產品管理經驗吸納與固化,鼓勵生產者開展生態設計、建立回收體系,促進資源回收利用。
值得一提的是,修訂草案對部分違法行為的罰則進行了修訂,多項違法行為的罰款提升至100萬元,一些以往沒有具體罰則的行為,也加上了相應的罰則。
《固廢法》修訂草案涉及罰款的主要變更點:

排污企業固廢處理成本大增
針對涂料行業來說,固廢處理也是環保轉型的一項重點之一。使用涂料進行阻擋層涂敷或噴漆、上漆過程中產生的廢物就屬于危險廢物。《中華人民共和國固體廢物污染環境防治法》對于危險廢物的定義是指列入《國家危險廢物名錄》或者根據國家規定的危險廢物鑒別標準和鑒別方法認定的具有危險特性的固體廢物。因此,涂料行業固體廢物處理、廢舊包裝處理、廢棄涂料處理等固體廢物管理的途徑就值得我們深入進行探討。
據了解,國家規定企業產生的固體廢物必須交由有處理資質的第三方處理,但目前在國內,廢棄物處理商的處理能力有限,水平參差不齊。更讓人頭疼的是,國家可以提供廢棄物處理資質認證的機構有限,雖然各地也在積極擴大廢棄物處理能力,但是仍然嚴重“產”不足需,有些企業每年有3-5個月時間都找不到合適的第三方來處理廢棄物。并且處理成本壓力非常大,特別在一些南方城市廢棄物焚燒的成本甚至達到18000元/噸。
環保固廢技術研究人員認為:“科技支撐能力不足,缺乏基礎研究,危險廢物鑒定機構和鑒定程序不明確。這都是導致目前固廢處理成本飆升的原因?!?/span>
關于固廢管理的常用知識
其大小、顏色都是有規定的。等邊三角形(邊長不小于40cm),背景為黃色,圖形為黑色。其設置的主要目的是警示作用,所以必須醒目哦~
危險廢物包裝容器上張貼的標簽長這樣的:
上圖中的危險廢物類別根據實際張貼相應圖標或印制相應圖標,其有:

于危廢庫設置應符合以下要求:
1.危險廢物貯存庫遵循防揚散、防流失、防滲漏原則。
2.危險廢物貯存設施入口處醒目的地方標示“危險廢物貯存庫”字樣(黃底黑字,30cmx15cm的長方形)和設置危險廢物警示標志。
3.污染環境防治責任制度要上墻。
4.生產工藝流程圖要上墻,在圖中要標注產生危險廢物環節。
5.制作危險廢物目錄。
6.危廢庫門口要設置圍堰、導流槽、地面做防滲。
7.危險廢物要分類、分區貯存,種類之間要設定明顯的分區標識,如設定圍欄或地面畫分區線。在每一類貯存區墻上張貼標識,在每一類物品上張貼標識。
8.危廢貯存庫要放一臺秤,并在墻上張貼臺秤標簽。放置滅火器。
9.在危廢庫放置出入庫臺賬。
對于臨街房樓上建設危廢庫無特別要求,關鍵方便危險廢物貯存和轉運。具體要求參考《危險廢物貯存污染控制標準》GB18597-2001(2013年修訂)。
(內容來源:工業固廢綜合利用產業聯盟。本站系本網編輯轉載,轉載目的在于傳遞更多信息,并不代表本網贊同其觀點和對其真實性負責。如涉及作品內容、版權和其它問題,請在30日內與本網聯系,我們將在第一時間刪除內容!)